Human Evolution

This lesson is part of:

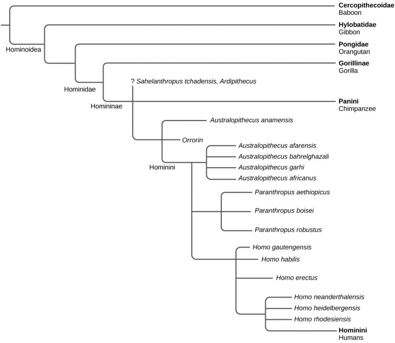
Vertebrates

View Full Tutorial

Track Your Learning Progress

Sign in to unlock unlimited practice exams, study note practice quizzes, personalized weak area practice, AI study assistance with Lexi, and detailed performance analytics.