The Importance of Nutrients

The importance of nutrients

Nutrients are very important for life to exist. An essential nutrient is a chemical that a plant needs to be able to grow from a seed and complete its life cycle, but that it cannot produce itself. The same is true for animals. A macronutrient is a chemical element that is required in large quantities by the plant or animal, whereas a micronutrient is only needed in small amounts for a plant or an animal to function properly.

Definition: Nutrient

A nutrient is a chemical substance used for the metabolism and the physiology of an organism and is absorbed from the environment.

In plants, examples of macronutrients include carbon (\(\text{C}\)), hydrogen (\(\text{H}\)), oxygen (\(\text{O}\)), nitrogen (\(\text{N}\)), phosphorus (\(\text{P}\)) and potassium (\(\text{K}\)), while micronutrients include iron (\(\text{Fe}\)), chlorine (\(\text{Cl}\)), copper (\(\text{Cu}\)) and zinc (\(\text{Zn}\)).

Nutrients that plants absorb from the soil are called mineral nutrients. Mineral nutrients have to dissolve in the water in the soil before plants can absorb them. Non-mineral nutrients are not provided by the soil itself, but from the environment. For example oxygen and hydrogen can be obtained from rain water, while carbon, in the form of carbon dioxide (\(\text{CO}_{2}\)) is obtained from the air. The source of each of these nutrients for plants, and their function, is summarised in the table below (for non-mineral nutrients) and the second table (for mineral nutrients).

Fact:

The chemical elements mentioned in this tutorial as nutrients really form part of larger nutrient molecules such as proteins or amino acids, carbohydrates, fats, and vitamins.

Non-mineral nutrients

Where the nutrient

is found (source)

Why the nutrient is needed (function)

Carbon (\(\text{C}\))

Carbon dioxide

in the air

Component of organic molecules such

as carbohydrates, lipids and proteins

Hydrogen (\(\text{H}\))

Water

Component of organic molecules

Oxygen (\(\text{O}\))

Water

Component of organic molecules

Table: The source and function of the non-mineral macronutrients in plants.

Tip:

Blooming refers to plants forming flowers. Phosphorus is particularly good for flowering plants.

Mineral

nutrients

Where the nutrient

is found (source)

Why the nutrient is needed (function)

Nitrogen (\(\text{N}\))

Nitrogen compounds

in the soil

Part of plant proteins and chlorophyll,

also boosts plant growth

Phosphorus (\(\text{P}\))

Phosphate compounds

in the soil

Needed for photosynthesis, blooming

and root growth

Potassium (\(\text{K}\))

Potassium compounds

in the soil

Cell building, part of chlorophyll,

and reduces diseases in plants

Table: The source and function of the mineral macronutrients in plants.

Animals need similar nutrients in order to survive. However, since animals do not photosynthesise, they rely on plants to supply them with the nutrients they need. Think of the human diet - we cannot synthesise our own food and so we either need to eat vegetables, fruits and seeds (all of which are direct plant products) or the meat of other animals which would have fed on plants. It is important therefore that plants are always able to access the nutrients that they need so that they will grow and provide food for other forms of life.

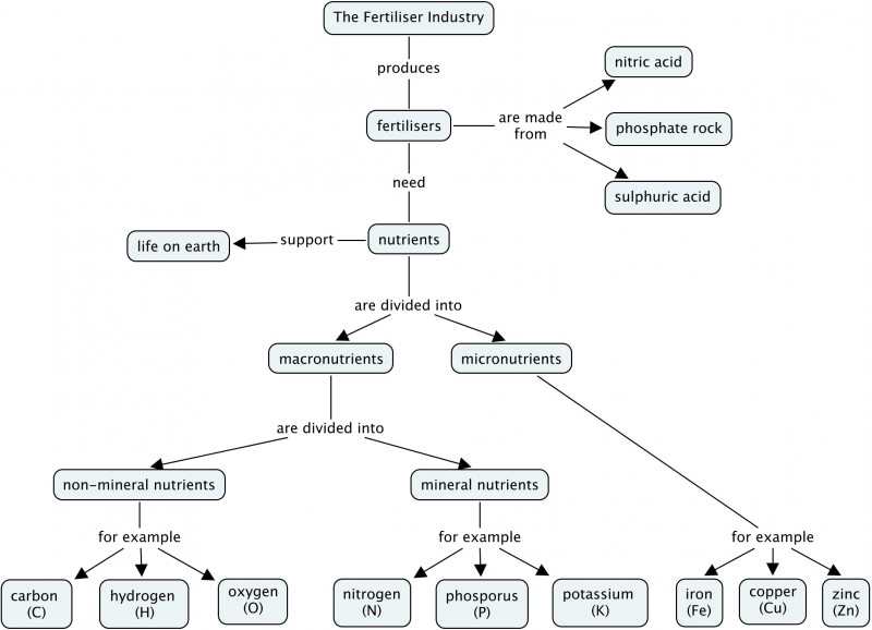
Optional Activity: Concept map

In this activity you are going to make a concept map of this section as a summary that you can use when you study.

  1. Read through the content on the first two pages of this tutorial.

  2. Highlight the most important concepts and words.

  3. Use the words that you have highlighted to make a concept map of this section. Each concept must be linked to another concept using linking words. Below you will find an example that you can use as a starting point for your own concept map.

    UCT Chemical Industries Resource Pack
  4. Add to this concept map as you progress through this tutorial.

Sample Mindmap

You can extend this mindmap as you work through this tutorial, or design similar ones for each of the sub-sections of this tutorial. An example of the type of concept map you might create is given here:

UCT Chemical Industries Resource Pack

This lesson is part of:

Chemistry and the Real World

View Full Tutorial

Track Your Learning Progress

Sign in to unlock unlimited practice exams, tutorial practice quizzes, personalized weak area practice, AI study assistance with Lexi, and detailed performance analytics.